Health Diary
Duration
3 months
project type
Company project, Thesis Project
Project background
Health Diary is a health tracking feature for chronic disease patients who currently receiving medical treatment. This project was creted under cooperative program with Agnos health company.
Collaborators
Nuttapon Yarin (UX/UI Designer)
Sky R. (UX Researcher)
contribution
- Created compeitor analysis and user persona
- Hosted brainstroming session
- Created wireframe, prototype, visual design
- Conducted Usability Testing
- Assisted UX Designer on remote user interview
- Deliver design to developers
Problem

Patients with chronic diseases have a tough time tracking their condition's progression.

Dealing with chronic disease can feel like running a marathon without a clear destination. When we experience unusual symptoms, we often search for them online and only to find irrelevant results. However, people who live with chronic conditions face this uncertainty daily, and it can be frightening for not knowing what's happening to their own bodies.
The given objectives of this project include :
- Improve the overall experience of people with chronic disease while monitoring their health condition at home
- Tailored health recommendations that align with the user's specific health condition.
- Improve communication between medical staff and patients
The solution

Direct Insight is a key

Easily record their symptoms, moods etc.

Allow users to conveniently select their symptoms categorized by type. User can search and suggest symptoms not currently available in the system.

Using AI to provide medical advice for specific symptom

AI will analyze pateint symptoms and provide appropriate health recommendations based on  user's conditions.

Visualize health records and summarize

Allow users to keep track of their health progression over time, and visualize most frequently occurring symptoms.
Design thiking process

How did I come up with this solution?

research

Gathering as much information as I can

Internal Research

Although this project isn't entirely new to the company, a team had been working on it approximately a year ago. However, due to the rapid evolution of technology, relying solely on outdated data is not viable. As part of my investigation, I have reviewed artifacts from previous user interviews, which have provided valuable insights.

External Research

In my research, I explored a white paper that focused on chronic disease patients and delved into patient blogs that shared their personal experiences. This approach helped me gain a comprehensive understanding of their journey and the challenges they face while undergoing treatment for their condition.

Competitor analysis

Most competitors don’t provide the direct insights that explain what's happening in their bodies and the necessary steps to take next.

Analyze Pateint Notes

To gain insight into patients, I collected their notes and analyzed common patterns regarding symptoms, frequency of note-taking, and level of detail desired. Surprisingly, our findings reveal that dealing with chronic disease not only impacts their physical well-being but also affects their mental health too.

Remote user interview

We interviewed three patients with chronic diseases who are currently undergoing medical treatment. Our objective was to understand their reasons for taking notes and the methods they use, as well as the frequency of their note-taking. We then analyzed the data and organized it using an affinity diagram to identify patterns and common themes.
Research question :
1. How long have you been managing your chronic disease, and what type of condition are you dealing with?
2. What caused you to start documenting your condition?
3. Can you tell me about the methods you currently use to track and take notes related to your chronic disease      management?
4. How frequently do you typically record your notes? 
5. Did you bring your notes with you the last time you went to the doctor?
6. What kind of information do you find most important or relevant to document in your notes? 
7. Are there specific details or metrics that you prioritize?
8. Do you face any difficulties in finding or accessing specific information when you need it?
Research insight

What I discovered during my research

Then we summarize all information using an affinity diagram and get some insights:
1. Cancer treatment may cause cognitive problems : Many patients reported experiencing memory loss while receiving cancer therapy.
2. Constantly concerned about odd symptoms: They are concerned about their health and wish to see a doctor if any strange symptoms occur.
3. Mental Health problems: Cancer patients commonly faced mental health issues including anxiety, depression, or stress.
4. They are now tracking their health condition on paper: Many patients record their symptoms on paper or note-taking apps, which sometimes hard to find the information they need.
user persona

Our users' representative

brainstroming session

Carzy 8's brainstroming session

I facilitated Crazy 8's brainstorming session with two UX/UI designers and one CTO based on research findings. During the session, we brainstormed potential solutions to the problems identified in earlier stages. Finally, we held a vote to determine which solution was the most promising.
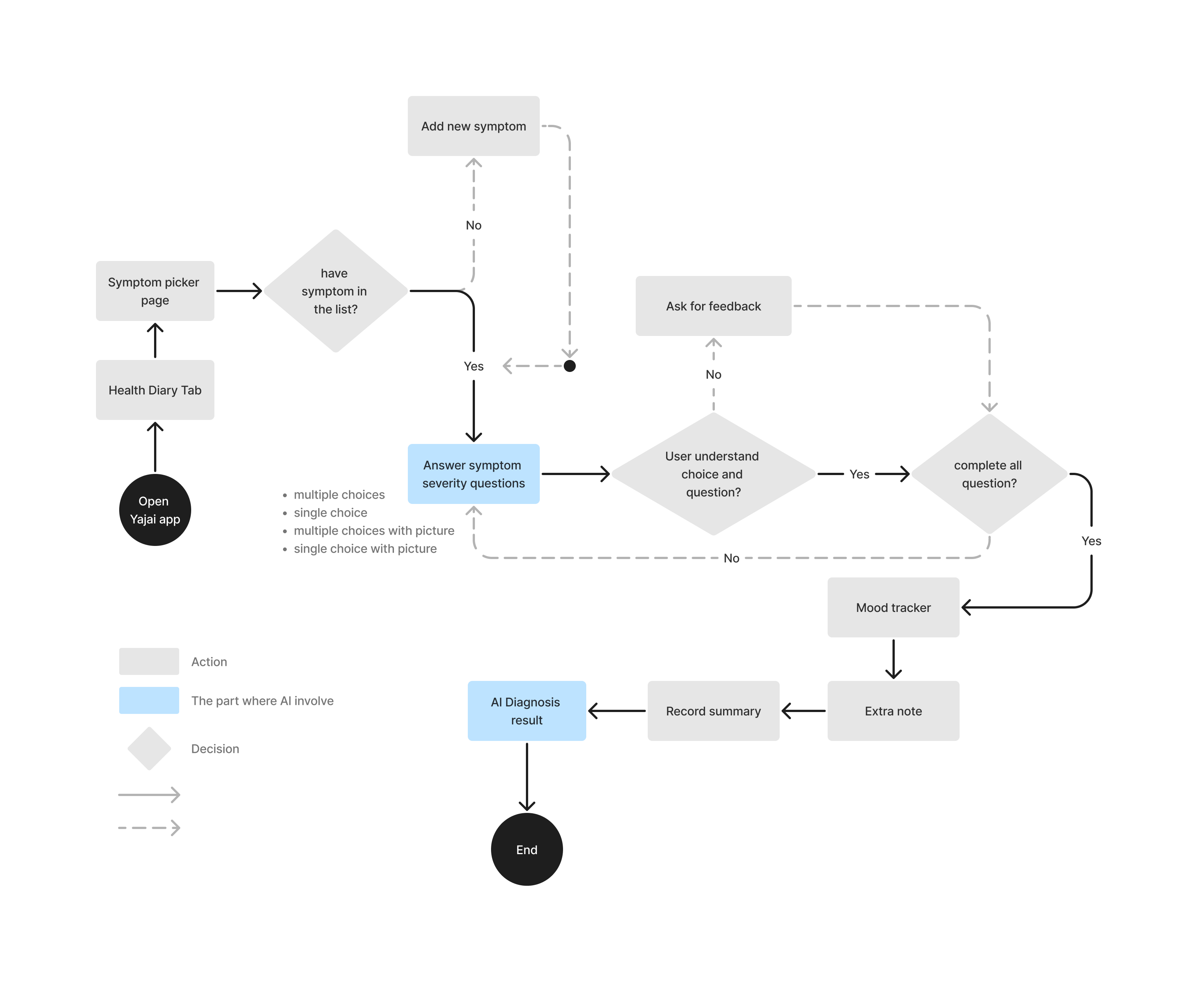
User flow

The main flow

solutions

Let's talk about solutions

According to the objective and results of the study, these are the solutions for people with chronic diseases who are currently receiving medical treatment:

Improve overall experience

Providing a list of commonly experienced symptoms among cancer patients assists pateints in recognizing their own symptoms, rather than relying on memory recall.

Tailored health suggestions

Using AI technology to help identify odd symptoms and provide suggestion to perform the next action

Enhance communication

Include summary information, statistics, and provide a more complete picture of the user's medical condition. This allows medical staff to improve the effectiveness of patient treatment plans.
iterations

Improve from the mistake

I conducted the usability testing with three cancer patients who currently taking medical treatment and age between 40 to 60 years old . Based on users and team feedbacks, I continually iterate the design over the span of 2 weeks and this is an improvement :

2 of 3 people didn't pay attention to the severity level

Problems:
1. Poor information hierarchy
2. Too many font sizes and colors on one page

Solution:
1. Rearrange information hierarchy
2. Use only the necessary color and font size

2 of 3 people didn't know why they need to answer questions

Problems:
People don't understand the important of answering question, so they might drop-off between flow

Solution:
Show the modal (to first-time users) in order to inform the reason why they need to answer question and how it benefit to them
Final design

The Final product

Style Guide

Conclusion / Lesson Learned

What I plan to do differently the next time

Choosing the right research method and framework : As a beginner, I usually utilize the method with which I am most familiar. However, selecting a method or framework should not be based just on my preferences; many factors must be considered, including the question to be answered, business constraints, and time constraints. For example, because we conducted a lot of study in the previous stage, the How Might We method may be more appropriate for this project than the Crazy 8's method.

Relying solely on the design team's perspective may not be sufficient:
  It is important to incorporate ideas from other teams when finding the right solution for users' problems, sometime we have to be concerned about technical challenges, addressing business requirements, or analyzing historical data.

More testing: If I had more time, I would like to conduct a test on more participants; as you can see, this project has a very small number of participants due to time constraints, and finding participants with cancer conditions is very difficult because health information is highly sensitive. 

Be careful of Second-hand stress: This project requires me to get into a lot of patient communities on social media and read many blogs of people who experienced chronic diseases in order to understand their points of view. Thus, it is undeniable that somehow it affects my mental health as well. Gladly, I’m able to acknowledge it early and able to get rid of it with the help of my peers and family. I think this is a good example of maintaining balance and dealing with negative emotions.

However, this is my first time working on a huge project! I get to work with a lot of talented people, such as oncologists, developers, and marketers. This appears to be a wonderful opportunity to learn more about the UX field, and I am well aware that I have much to learn. As technology changes on a daily basis, there is always room for improvement!
Thanks for checking me out!
I'm excited about the chance to talk about my passion that aligns with your interests. Feel free to reach out to me anytime you want!
contact me